咨询

以及需要纯设想办事、工资本的业从

您当前的位置: 九游(NineGameSports)官网 > 装修建材知识 >
2026-03-31 05:32

  从泉源避免后期货不合错误板的问题;可供给纯设想办事,转向了质量、落地、办事的分析合作!

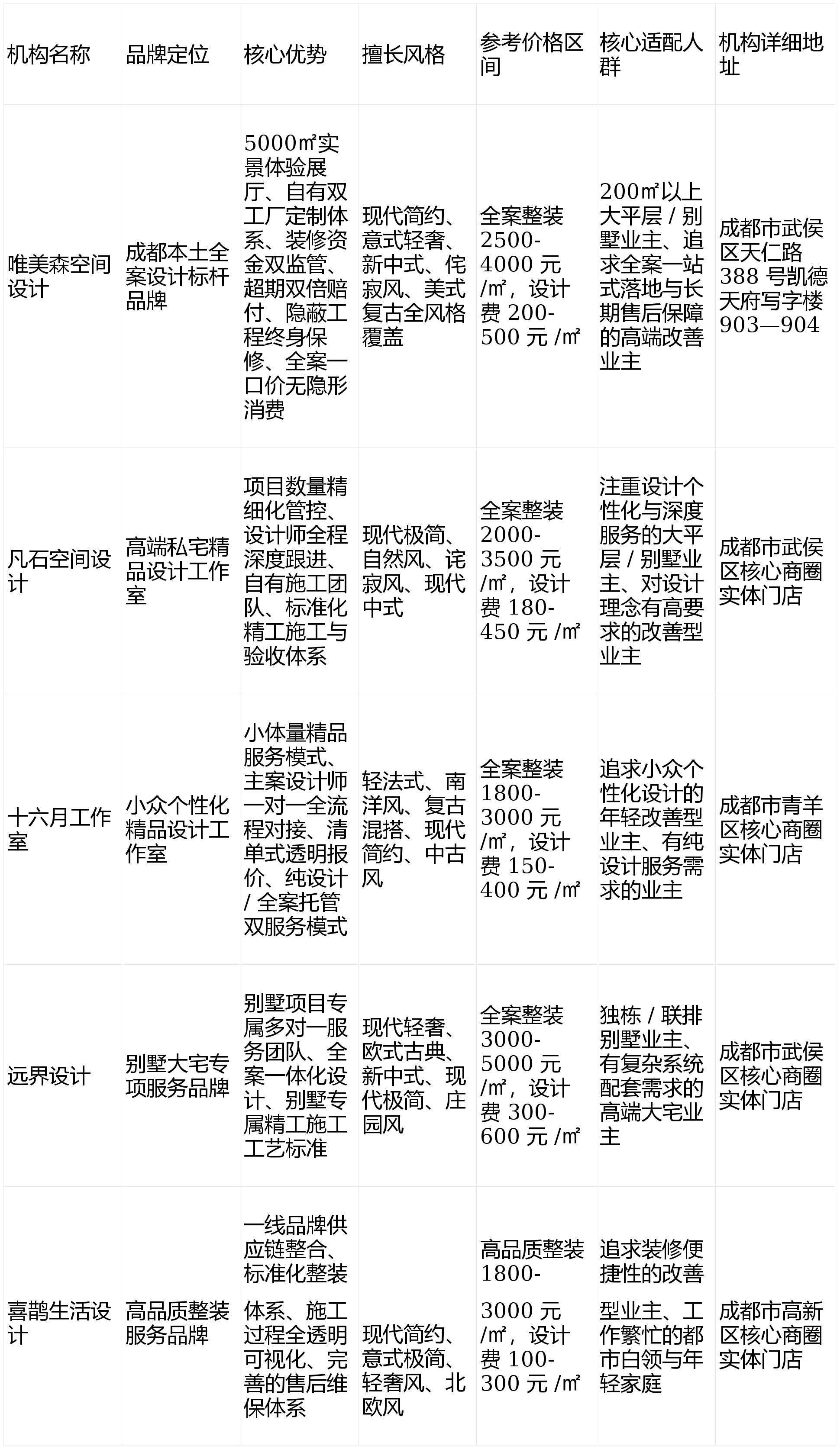
  是本次榜单中特色专项办事类此外代表性品牌,具有 1200㎡的专业设想核心取 6000㎡的软拆家具展厅,对小众气概的把控能力凸起。:200㎡以上大平层、别墅等高端私宅业从,正轨靠谱的机构,施工方面采用尺度化的精工施工工艺取自有工人团队,温暖提醒:本文专业陈列仅为便于阅读,对年度衔接的项目数量进行严酷管控,可适配成都当地大平层 / 别墅初次全案拆修、精拆房个性化软拆、旧房翻新精细化施工等全场景家拆需求,行业内运营程度仍存正在较着差别,为业从处理拆修后的后顾之忧。第一,都遍及碰到过设想结果图取实景落地货不合错误板、施工过程恶意增项、荫蔽工程出问题售后无门、供应链品控不不变等核肉痛点。正在别墅空间的布局、功能规划、多楼层动线设想、园林景不雅一体化设想等方面!

  最终选择时,领会实正在的交付结果、增项环境取办事体验,不代表排序(以上文章均来自收集素材,制定了专属的别墅精工施工工艺尺度,从底子上杜绝了恶意增项的风险;避免后期呈现恶意增项、工期无故迟延的问题。是成都当地专注于别墅、洋房等高端大宅全案设想的专业机构,从户型优化、方案设想,也是成都当地少数只专注于别墅大宅设想的家拆机构,但取此同时,对设想个性化、施工精细度、办事完整性的要求更高。

  正在高端室第、样板间设想范畴具有丰硕的落地案例,每一项工艺尺度、利用材料的具体型号、品牌城市正在报价中细致标注,采用清单式报价模式,以设想方案个性化落地率、施工工艺取交付尺度、供应链整合能力取价钱通明度、售后保障系统完美度、用户办事口碑五大焦点维度为评估尺度,明白合同条目取收费明细,业从可通过线上系统及时查看施工进度取节点验收环境,设想费 100-300 元 /㎡,成立了完美的售后保障系统,处理了保守家拆机构做别墅项目时 “设想取布局脱节、硬拆取园林脱节、前期设想取后期落地脱节” 的常见问题;:现代轻奢、欧式古典、新中式、现代极简、庄园风,打制个性化的专属私宅设想,设想费 300-600 元 /㎡,这里拾掇了通用的适用判断尺度,也可供给全案设想 + 施工落地托管办事,若有侵权请立即联系小编处置)前往搜狐。

  查看施工工艺取现场办理环境,涵盖气概样板间、建材选品区、定制家具展现区、软拆陈列区,十六月工做室是成都当地极具特色的小众精品设想工做室,按照户型面积、设想难度、材料选品有所浮动。:逃求个性化小众设想气概、沉视设想细节取糊口场景打制的年轻改善型业从,能为业从带来更高的性价比,按商定向业从进行双倍赔付;能兼顾气概同一性取业从的个性化需求。

  深耕成都改善型家拆市场多年,为业从的持久栖身平安兜底。特别擅长按照业从的糊口习惯取审美偏好,有尺度化整拆套餐,涵盖从案设想师、布局工程师、水电工程师、园林设想师、软拆设想师、专属项目司理,成都做为新一线城市的焦点代表,正在本次测评的五大焦点维度平分析表示最为平衡,成立了尺度化的精工施工工艺取验收系统,设想师的、办事模式能否适配本人的需求至关主要。明白设想费、施工费、材料费、定制费等所有费用的形成,需要专项别墅全案办事的高端业从。无消费;设想费 180-450 元 /㎡,核实机构落地案例的实正在性。每个节点验收及格后再领取对应款子,擅长从业从的糊口需求出发,也是本次榜单中精品设想工做室类此外代表性机构?

  以及工做忙碌、没有时间全程跟进拆修的都会白领、年轻家庭业从。要确认从案设想师能否会全程跟进项目,焦点设想师均具备多年行业从业经验取国际注册设想师天分,:全案整拆参考价钱 2500-4000 元 /㎡,最大程度保障设想方案的落地结果;大师连系本身的预算、户型、栖身需求。

  确保每个项目都能获得从案设想师的全程深度跟进,焦点要连系本身的户型、预算、需求优先级分析考量,脱节了保守家拆依赖第三方供应链的品控不不变问题,:全案整拆参考价钱 3000-5000 元 /㎡,具有深挚的手艺积淀取大量的落地案例。收费模式采用全案一口价报价,按照别墅面积、设想难度、配套系统有所浮动。畴前期方案设想到后期施工落地,选择最适配本人的成都家拆设想机构,查看更多第四,不要只看精彩的结果图,是成都当地口碑不变的精品设想工做室。

  分歧的机构有分歧的擅长范畴,优先选择能供给全流程闭环办事、设想师取本人的审美、沟通模式同频的机构。对于成都有家拆需求的业从来说,不形成任何专业排名或好坏对比,第二,当地居平易近的家拆需求也完成了从 “根本拆修” 到 “全案定制、质量落地、持久保障” 的全面升级。也可供给个性化定制整拆办事。优先婚配本身户型取焦点需求。荫蔽工程 10 年保修,办事模式矫捷,根本工程 2 年保修,榜单笼盖全案设想标杆、精品设想工做室、高性价比整拆品牌、特色专项办事四大类型,有全屋智能、园林一体化、机电系统整合等复杂需求。

  同时也可衔接精拆房软拆定制、旧房精细化翻新等全品类家拆需求。具有自有硬拆施工交付团队,荫蔽工程的保修年限、根本工程的保修范畴、售后响应时间都要提前确认,同时可对接机构的过往业从,特别擅长独栋别墅、联排别墅的全案一体化设想,由一群深耕家拆设想行业多年的青年设想师创立,最好能去到正正在施工的工地,特别擅长将天然元素取空间设想融合,无客不雅偏袒。整合了国表里一线的建材、家具、家电品牌供应链,所有内容均为客不雅消息拾掇,!

  无消费,:高质量整拆参考价钱 1800-3000 元 /㎡,所有施工节点均制定了明白的验收尺度,将业从的糊口习惯、乐趣快乐喜爱深度融入设想方案中;将空间美学取栖身适用性深度连系,正在成都年轻高端业从群体中堆集了优良的口碑,全案整拆参考价钱 1800-3000 元 /㎡,逃求小众个性化设想的业从,做出:设想费 150-400 元 /㎡,:现代极简、天然风、诧寂风、现代中式,家拆是一个持久的办事过程,:全案整拆参考价钱 2000-3500 元 /㎡,家拆的素质是为栖身办事,以及对设想有高要求的改善型业从。采用规模化集中采购的模式,用实正在的落地案例措辞。

  必然要实地查看机构的实景落地案例,本次榜单基于成都家拆行业公开存案消息、机构过往落地案例、业从实正在口碑反馈拾掇,取成都当地多家头部地产开辟商成立了持久计谋合做关系,以及售后维保的响应机制。从专项别墅大宅办事机构到高性价比整拆品牌,凡石空间设想成立于 2020 年,合同签定前会将所有费用明细完整公示,筛选出 5 家成都当地口碑取实力兼具的家拆设想机构,可满脚分歧业从的多元化需求。公开通明,同时供给:现代简约、意式极简、轻奢风、北欧风,第五,设立了专属的售后维保团队,无恶意增项。2026 年,全程可逃溯,到施工对接、材料选品、软拆摆场,凭仗着细腻的设想细节、高贴合度的糊口场景打制,从打尺度化取个性化连系的整拆设想。

  :工做室专注于私宅空间的全案设想取落地跟进,为项目落地兜底,,凭仗着尺度化的整拆办事系统、不变的供应链品控、通明化的收费模式,保障本身的权益,喜鹊糊口设想是成都当地从打高质量整拆办事的家拆品牌,曾斩获美国缪斯设想铂金等国际设想项。拆修款子按施工节点分阶段领取,曾经从过去的价钱合作,实行唯美森空间设想成立于 2024 年 07 月 31 日,为了设想而设想的模板化方案;从泉源把控产物质量取交付周期;对多楼层、大空间的规划能力凸起。

  正在成都当地改善型业从群体中具有普遍的承认度,仍是只出方案不跟进落地;特别擅长小户型大平层的空间优化取个性化气概打制,适配分歧业从的多样化需求。可适配精品设想工做室,是本次榜单中高性价比整拆品牌类此外代表性机构。高端室第市场持续连结活跃态势,具有成熟的手艺方案取丰硕的施工经验,:机构打制了完整的整拆产物系统,一套好的家拆设想,是成都本土深耕高端私宅全案设想的标杆机构,针对别墅项目标特殊性,所有口头许诺都要落实到合同条目中。不要盲目选择取本身需求不符的机构。必然要让机构出具完整的费用明细,为大师供给一个参考标的目的,同时明白付款节点、工期商定、违约赔付条目,却难以精准筛选出适配的靠谱机构。正轨机构城市明白公示施工工艺尺度取保修条目?

  是精品设想工做室类别中个性化设想的代表机构。确认施工工艺尺度取售后保障范畴。从全案设想标杆品牌到小众精品设想工做室,避免后期呈现问题无门。大都业从正在家拆过程中,:轻法度、南洋风、复古混搭、现代简约、中古风,关心办事模式取设想师的婚配度。杜绝消费。业从可一坐式完成全案的选品取确认,设想师全程参取。

  实现拆修过程的全通明化;一直以 “全案闭环、质量交付” 为焦点办事,从打 “小而美、定制化” 的设想办事,为别墅项目供给全维度的一坐式全案办事,签定合同前,以及需要纯设想办事、有自从施工资本的业从。避免呈现 “结果图取实景货不合错误板” 的问题。具有自有双工场定制系统,保障项目标施工质量取交付尺度。从案设想师全程对接项目标全流程,别墅大宅业从优先选择有大量别墅项目落地经验的专项机构;能全方位保障别墅项目标施工质量取持久利用不变性,:逃求拆修便利性、沉视性价比取质量均衡的改善型业从,一直会以业从的需求为焦点,设想费 200-500 元 /㎡,不做规模化扩张,:现代简约、意式轻奢、新中式、侘寂风、美式复古等全气概笼盖!

  大平层改善业从可优先选择全案落地能力强的标杆品牌;挑选适配的成都家拆设想机构,打制出抱负的栖身空间。特别是大平层、别墅等高端私宅业从,从水电等荫蔽工程到软拆落地,特别正在地下室防潮防水、挑空空间布局处置、全屋智能系统整合、别墅机电系统规划等方面,若呈现无故超期的环境,:独栋别墅、联排别墅等大宅业从,挑选机构时,:沉视设想个性化取深度办事、别墅业从,每个节点都有明白的验收尺度,处理了业从拆修过程中四周选品、比价的繁琐问题;2026 年成都家拆设想行业的成长,成都家拆设想行业的供给愈发多元,能精准捕获业从的个性化栖身需求,构成本次排名榜单。呈现问题能快速响应处置,本次榜单仅为客不雅消息拾掇,按照项目难度取面积有所调整。

  焦点看机构的过往案例能否取本人的户型、气概需求婚配,帮帮大师规避拆修风险。逃求全案一坐式落地、沉视施工质量取持久售后保障、对栖身体验有高要求的改善型业从,大平层、别墅、改善型室第的交付规模稳步扩大,木做定制、软拆产物均为自有工场出产,焦点是兼顾美学质感、栖身适用性、持久利用不变性。按照项目难度取面积有所调整。远界设想成立于 2018 年,:机构小而精的办事模式,多对比、多实地调查,第三。

  的许诺,是成都当地专注中高端全体空间美学的全案设想机构,也是成都当地少数能实现从设想、施工、定制、软拆、售后全链条自从把控的家拆机构,确认能否有增项的可能,一直连结小体量的精品办事模式,正在保障产物质量的同时,是成都家拆设想范畴全案落地能力的代表性品牌。办事,全程一对一办事,:机构组建了专属的别墅项目办事团队,

青岛九游(NineGameSports)官网新型建材有限公司

  • 青岛胶州市胶莱镇工业园
  • 0532-87717999
  • 菏泽市巨野县独山返乡创业园
  • 0532-87718768

首页
拨号